传统文化遇见人工智能,Molili 帮你赛博算命!无需出门寻访线下档口,直接在对话里解析命理。这款 bazi-skill 技能逻辑有趣,分析详尽全面,可能真的能当独属于你的算命先生!
一、 安装方法
推荐前往社区专属技能商店(hub.cocoloop.cn)获取。那里的资源包适配更精准:运行环境也更稳定。
在 Molili 对话框直接发送下方指令即可:
指令:帮我安装 bazi-skill 这个技能。
https://github.com/jinchenma94/bazi-skill
二、 功能实测
环境配置完毕,直接进入实战。输入具体的出生信息进行测试:
测试指令: “帮我看一下八字:出生日期 2003 年 2 月 1 日:性别女:姓名温德琳:出生地澳门。”
由于我最初未提供具体的出生时辰,Molili 展现了极高的严谨性,它主动反问我具体的出生时刻。提供更精确的时间,这样推演结果显然也会更具参考价值。
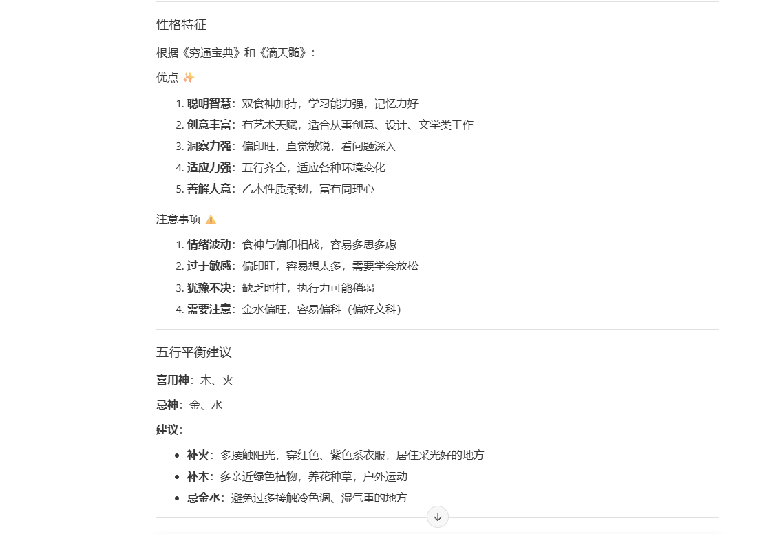
三、 报告内容分析
生成的报告内容非常全面:涵盖了六字命盘(缺时辰则为六字)、十神解析、格局判定、性格特征。此外,系统还给出了五行平衡建议、事业发展方向、财运趋势以及感情婚姻分析等等等等。给大家看看。
免责声明
本技能基于传统命理理论开发,仅供文化研究与日常消遣参考。推演结果不应被视为科学预测或决策依据,请保持理性思维。总之图一乐就好。



